

Jostin BASSO
Ingénieur systèmes embarqués & IoT
Je conçois des solutions complètes allant du design électronique et PCB jusqu’au développement firmware et à l’optimisation énergétique. Mon objectif est de créer des systèmes connectés fiables, performants et économes, capables de répondre aux besoins réels du terrain.
Top Projets

Monitoring via LoRaWAN Spatial
Un pluviomètre transmet ses données au satellite via relais, pour un stockage sur serveur et un affichage sur tableau de bord.

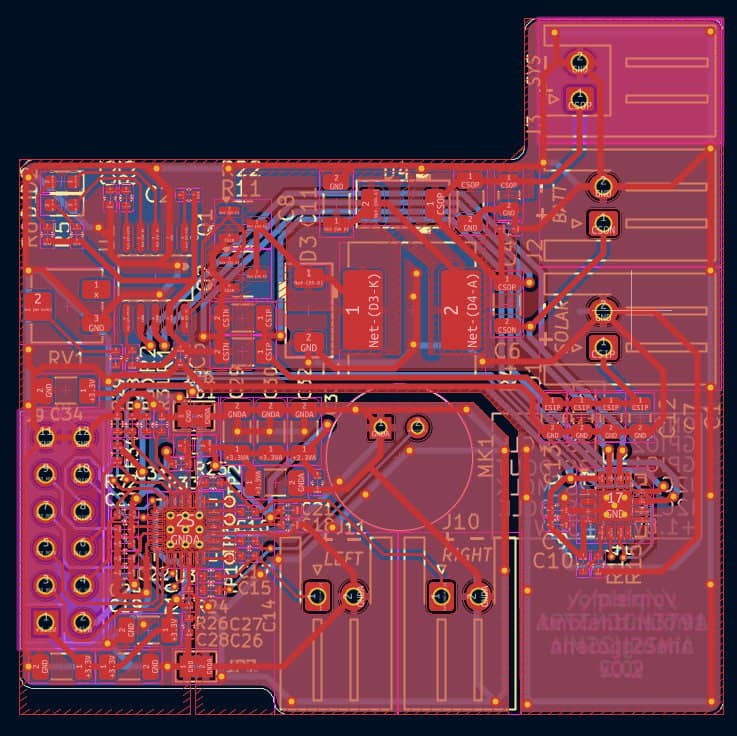
Conception d’un PCB basé sur ESP32
C’est un circuit intégrant un microcontrôleur ESP32-WROOM-32-E permettant de gérer des entrées/sorties.

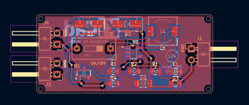
Modification d’un PCB d’alimentation
Modification d’un PCB d’alimentation avec conversion 5V vers 3.3V/1.8V pour interconnexion directe avec la carte principale.
Compétences

Electronique & IoT

Programmation

Communication

Outils & Logiciels
PCB Design
- Routage simple à 2 ou 4 couches (KiCAD)
- Gestion de l’alimentation et du découpage
- Optimisation pour basse consommation (IoT, Wearables)
- Préparation fichiers Gerber + fabrication
Communication
- Protocoles IoT (LoRa P2P, LoraWAN, MQTT, HTTP)
- Expérience avec TTN et Intégration Cloud
- Mise en place de relais et passerelles (RAK, EchoStar)
- Optimisation pour longue portée et basse consommation
Programmation
- Développement avec Arduino, C, C++, Python
- Communication Série (UART, SP, I2C)
- Optimisation mémoire et consommation
Outils & Logiciels
- Conception PCB, KiCAD, Gerber, DRC, BOM
- Test & mesures : Otii3, Oscilloscope, analyseurs logique
- Intégration data : Node-RED, Grafana, Edge Impulse, Git, GitHub








