Aller au contenu

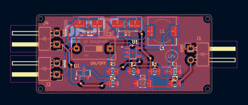
C’est un dispositif permettant de charger un système via un panneau solaire ou batterie avec circuit de protection.

C’est un circuit intégrant un microcontrôleur ESP32-WROOM-32-E permettant de gérer des entrées/sorties.

Modification d’un PCB d’alimentation avec conversion 5V vers 3.3V/1.8V pour interconnexion directe avec la carte principale.

Conception d’un système temps réel complet de gestion de feux bicolores, intégrant plusieurs threads coopérant sous Zephyr OS.

Un pluviomètre transmet ses données au satellite via relais, pour un stockage sur serveur et un affichage sur tableau de bord.

Système de suivi GPS : localisation en temps réel, enregistrement sur carte SD et visualisation des déplacements via site web.

Robot Humanoïde Classique à 8 Degrés De Liberté/robot De Marche monté et programmé pour faire un parcours d’obstacles.